本文最后更新于 707 天前,其中的信息可能已经过时,如有错误请发送邮件到wuxianglongblog@163.com
Kubernetes概述
1.Kubernetes是什么
•Kubernetes是Google在2014年开源的一个容器集群管理系统,Kubernetes简称K8S。
•K8S用于容器化应用程序的部署,扩展和管理。
•K8S提供了容器编排,资源调度,弹性伸缩,部署管理,服务发现等一系列功能。
•Kubernetes目标是让部署容器化应用简单高效。
官方网站:http://www.kubernetes.io
K8S知识图谱

2.Kubernetes特性
- 自我修复
在节点故障时重新启动失败的容器,替换和重新部署,保证预期的副本数量;杀死健康检查失败的容器,并且在未准备好之前不会处理客户端请求,确保线上服务不中断。 - 弹性伸缩
使用命令、UI或者基于CPU使用情况自动快速扩容和缩容应用程序实例,保证应用业务高峰并发时的高可用性;业务低峰时回收资源,以最小成本运行服务。 - 自动部署和回滚
K8S采用滚动更新策略更新应用,一次更新一个Pod,而不是同时删除所有Pod,如果更新过程中出现问题,将回滚更改,确保升级不受影响业务。 - 服务发现和负载均衡
K8S为多个容器提供一个统一访问入口(内部IP地址和一个DNS名称),并且负载均衡关联的所有容器,使得用户无需考虑容器IP问题。 - 机密和配置管理
管理机密数据和应用程序配置,而不需要把敏感数据暴露在镜像里,提高敏感数据安全性。并可以将一些常用的配置存储在K8S中,方便应用程序使用。 - 存储编排
挂载外部存储系统,无论是来自本地存储,公有云(如AWS),还是网络存储(如NFS、GlusterFS、Ceph)都作为集群资源的一部分使用,极大提高存储使用灵活性。 - 批处理
提供一次性任务,定时任务;满足批量数据处理和分析的场景。
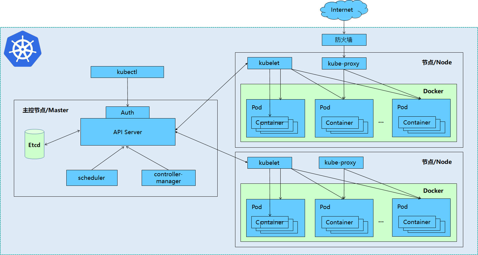
3.Kubernetes集群架构与组件


- Master组件
-
kube-apiserver
Kubernetes API,集群的统一入口,各组件协调者,以RESTful API提供接口 服务,所有对象资源的增删改查和监听操作都交给APIServer处理后再提交给
Etcd存储。 -
kube-controller-manager
处理集群中常规后台任务,一个资源对应一个控制器,而ControllerManager 就是负责管理这些控制器的。
-
kube-scheduler
根据调度算法为新创建的Pod选择一个Node节点,可以任意部署,可以部署在 同一个节点上,也可以部署在不同的节点上。
-
etcd
分布式键值存储系统。用于保存集群状态数据,比如Pod、Service等对象信息。
- Node组件
-
kubelet
kubelet是Master在Node节点上的Agent,管理本机运行容器的生命周期,比如创 建容器、Pod挂载数据卷、下载secret、获取容器和节点状态等工作。kubelet将每 个Pod转换成一组容器。
-
kube-proxy
在Node节点上实现Pod网络代理,维护网络规则和四层负载均衡工作。
-
docker或rocket
容器引擎,运行容器。
4.Kubernetes核心概念-

Pod
- 最小部署单元
一组容器的集合
一个Pod中的容器共享网络命名空间
Pod是短暂的
Controllers
-
ReplicaSet : 确保预期的Pod副本数量
-
Deployment : 无状态应用部署
-
StatefulSet : 有状态应用部署
-
DaemonSet : 确保所有Node运行同一个Pod
-
Job : 一次性任务
-
Cronjob : 定时任务
更高级层次对象,部署和管理Pod
Service
- 防止Pod失联
- 定义一组Pod的访问策略
Label
- 标签,附加到某个资源上,用于关联对象、查询和筛选
Namespaces
- 命名空间,将对象逻辑上隔离
Annotations
- 注释