java集合_Set集合
1.HashSet集合介绍
java.util.Set接口和java.util.List接口一样,同样继承自Collection接口,它与Collection接口中的方法基本一致,并没有对Collection接口进行功能上的扩充,只是比Collection接口更加严格了。与List接口不同的是,Set接口中元素无序,并且都会以某种规则保证存入的元素不出现重复。
Set集合有多个子类,这里我们介绍其中的java.util.HashSet、java.util.LinkedHashSet这两个集合。
tips:Set集合取出元素的方式可以采用:迭代器、增强for。
java.util.HashSet是Set接口的一个实现类,它所存储的元素是不可重复的,并且元素都是无序的(即存取顺序不一致)。java.util.HashSet底层的实现其实是一个java.util.HashMap支持,由于我们暂时还未学习,先做了解。
HashSet是根据对象的哈希值来确定元素在集合中的存储位置,因此具有良好的存取和查找性能。保证元素唯一性的方式依赖于:hashCode与equals方法。
我们先来使用一下Set集合存储,看下现象,再进行原理的讲解:
public class HashSetDemo {
public static void main(String[] args) {
//创建 Set集合
HashSet<String> set = new HashSet<String>();
//添加元素
set.add(new String("cba"));
set.add("abc");
set.add("bac");
set.add("cba");
//遍历
for (String name : set) {
System.out.println(name);
}
}
}
输出结果如下,说明集合中不能存储重复元素:
cba
abc
bac
tips:根据结果我们发现字符串"cba"只存储了一个,也就是说重复的元素set集合不存储。
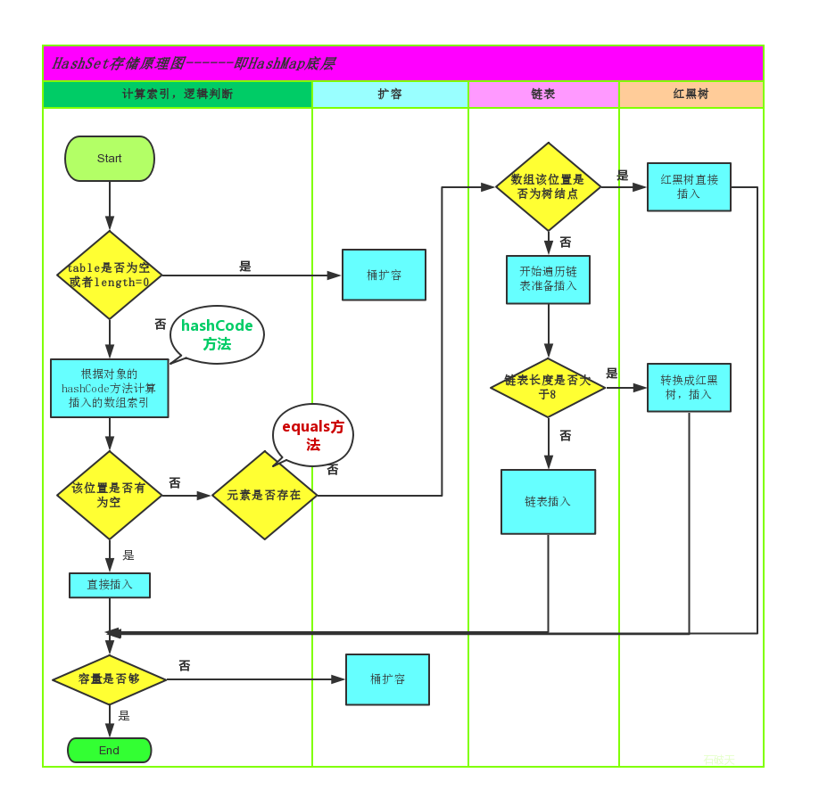
2.HashSet集合存储数据的结构(哈希表)
什么是哈希表呢?
在JDK1.8之前,哈希表底层采用数组+链表实现,即使用数组处理冲突,同一hash值的链表都存储在一个数组里。但是当位于一个桶中的元素较多,即hash值相等的元素较多时,通过key值依次查找的效率较低。而JDK1.8中,哈希表存储采用数组+链表+红黑树实现,当链表长度超过阈值(8)时,将链表转换为红黑树,这样大大减少了查找时间。
简单的来说,哈希表是由数组+链表+红黑树(JDK1.8增加了红黑树部分)实现的,如下图所示。

看到这张图就有人要问了,这个是怎么存储的呢?
为了方便大家的理解我们结合一个存储流程图来说明一下:

总而言之,JDK1.8引入红黑树大程度优化了HashMap的性能,那么对于我们来讲保证HashSet集合元素的唯一,其实就是根据对象的hashCode和equals方法来决定的。如果我们往集合中存放自定义的对象,那么保证其唯一,就必须复写hashCode和equals方法建立属于当前对象的比较方式。
3.HashSet存储自定义类型元素
给HashSet中存放自定义类型元素时,需要重写对象中的hashCode和equals方法,建立自己的比较方式,才能保证HashSet集合中的对象唯一.
创建自定义Student类:
public class Student {
private String name;
private int age;
public Student() {
}
public Student(String name, int age) {
this.name = name;
this.age = age;
}
public String getName() {
return name;
}
public void setName(String name) {
this.name = name;
}
public int getAge() {
return age;
}
public void setAge(int age) {
this.age = age;
}
@Override
public boolean equals(Object o) {
if (this == o)
return true;
if (o == null || getClass() != o.getClass())
return false;
Student student = (Student) o;
return age == student.age &&
Objects.equals(name, student.name);
}
@Override
public int hashCode() {
return Objects.hash(name, age);
}
}
public class HashSetDemo2 {
public static void main(String[] args) {
//创建集合对象 该集合中存储 Student类型对象
HashSet<Student> stuSet = new HashSet<Student>();
//存储
Student stu = new Student("于谦", 43);
stuSet.add(stu);
stuSet.add(new Student("郭德纲", 44));
stuSet.add(new Student("于谦", 43));
stuSet.add(new Student("郭麒麟", 23));
stuSet.add(stu);
for (Student stu2 : stuSet) {
System.out.println(stu2);
}
}
}
执行结果:
Student [name=郭德纲, age=44]
Student [name=于谦, age=43]
Student [name=郭麒麟, age=23]
4.LinkedHashSet
我们知道HashSet保证元素唯一,可是元素存放进去是没有顺序的,那么我们要保证有序,怎么办呢?
在HashSet下面有一个子类java.util.LinkedHashSet,它是链表和哈希表组合的一个数据存储结构。
演示代码如下:
public class LinkedHashSetDemo {
public static void main(String[] args) {
Set<String> set = new LinkedHashSet<String>();
set.add("bbb");
set.add("aaa");
set.add("abc");
set.add("bbc");
Iterator<String> it = set.iterator();
while (it.hasNext()) {
System.out.println(it.next());
}
}
}
结果:
bbb
aaa
abc
bbc
5.TreeSet集合
1.特点
TreeSet集合是Set接口的一个实现类,底层依赖于TreeMap,是一种基于红黑树的实现,其特点为:
- 元素唯一
- 元素没有索引
- 使用元素的自然顺序对元素进行排序,或者根据创建 TreeSet 时提供的Comparator比较器进行排序,具体取决于使用的构造方法:
public TreeSet(): //根据其元素的自然排序进行排序
public TreeSet(Comparator<E> comparator): //根据指定的比较器进行排序
2.演示
1.自然排序
public static void main(String[] args) {
//无参构造,默认使用元素的自然顺序进行排序
TreeSet<Integer> set = new TreeSet<Integer>();
set.add(20);
set.add(18);
set.add(23);
set.add(22);
set.add(17);
set.add(24);
set.add(19);
System.out.println(set);
}
控制台的输出结果为:
[17, 18, 19, 20, 22, 23, 24]
2.比较器排序
public static void main(String[] args) {
//有参构造,传入比较器,使用比较器对元素进行排序
TreeSet<Integer> set = new TreeSet<Integer>(new Comparator<Integer>() {
@Override
public int compare(Integer o1, Integer o2) {
//元素前 - 元素后 : 升序
//元素后 - 元素前 : 降序
return o2 - o1;
}
});
set.add(20);
set.add(18);
set.add(23);
set.add(22);
set.add(17);
set.add(24);
set.add(19);
System.out.println(set);
}
控制台的输出结果为:
[24, 23, 22, 20, 19, 18, 17]